Dando monvimentação e lógica ao jogo
Esse Post tem como objetivo introduzir novas funcionalidades ao jogo snake, sendo elas: a movimentação da cobra por meio do teclado e a criação de uma lógica responsável por dar sentido e estabelecer regras para as ações da personagem.
O método entrada da classe JogoSnake é desenvolvido com base nas funções: kbhit() e getch(), sendo respectivamente responsáveis por identificar se alguma tecla foi pressionada e reconhcer qual é a tecla reconhecida, caso tenha recido alguma informação. Essas duas funções fazem parte da biblioteca conio.h.
No jogo Snake a movimentação da cobra não pode mudar para a direção contrária, ou seja, se tiver indo para cima não pode mudar para baixo e se tiver caminhando para a direita é proibido ir para a esquerda, e o contrário também não pode. As teclas p e f funcionam respectivamente para paralisar e finalizar o jogo.

Link para o código do método entrada: clique aqui
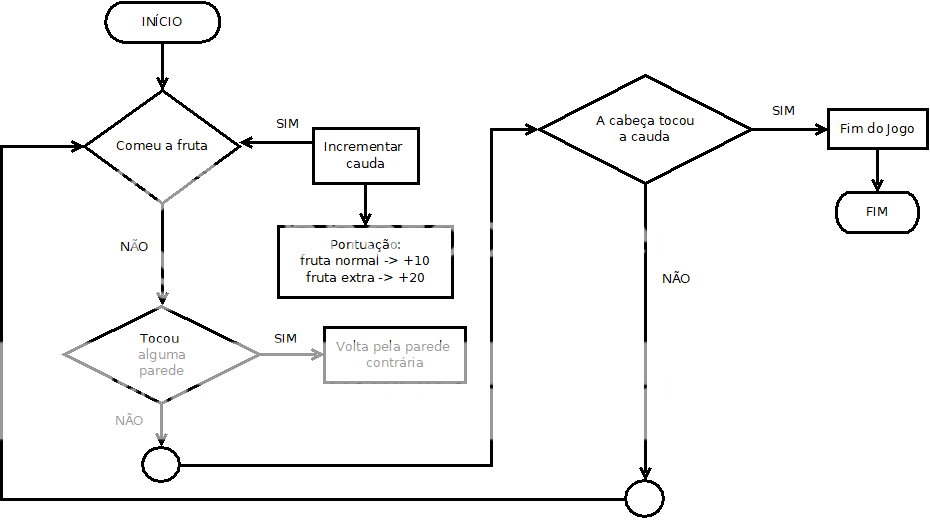
A lógica do jogo é construida para ser possível fazer a formação da cauda, movimentação (direita, esquerda, para cima, para baixo), atravessar as paredes (laterais, superiores e inferiores), derrota quando a cabeça toca a cauda e incrementa a pontuação quando a cobra comer a fruta normal ou a fruta extra.

Link para o código do método lógica: clique aqui
Clicando na imagem abaixo ficará disponível um vídeo com a demonstração das implementação feitas.

Comments